海口市琼山区2024年义务教育学校招生工作实施细则发布


0f0b8696d6558099f15d4c9417e68be511c7f24b

cc113f5970e1273e5e96fec4c4034dee5bd6044f

 

海口市琼山区2024年义务教育学校招生工作实施细则今日发布。今年琼山区的招生工作内容有哪些?时间如何安排?一起来看看↓↓↓

 

今年,海口市义教招生政策总体平稳,进一步建立健全“市级统筹、区级为主、镇街参与、学校实施”的义务教育管理体制,坚持义务教育国家办学主体和公益属性,依法保障适龄儿童少年接受义务教育的权利。

 

(一)坚持政府统筹。

(二)坚持免试就近入学。

(三)坚持规范有序。

(四)坚持便民惠民。

 

小学一年级:年龄满6周岁的适龄儿童(2018年8月31日以前出生)。

初中一年级:小学六年级毕业生。

 

家长可通过以下3种渠道,登录“海口市中小学新生入学服务平台”,进行网上申请学位、查看入学审核结果、查询学区等操作。

 

“海口市中小学新生入学服务平台”登录入口:1.“海口教育发布”微信公众号;2.海口市教育局官网 http://jyj.haikou.gov.cn ;3.海易办APP。

 

海口市琼山区2024年义务教育学校招生工作实施细则

03cace525791d541e6b3f115d106f1a245e8139e

 

01

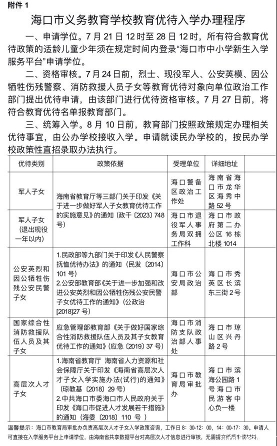
海口市义务教育学校教育优待入学办理程序

9c7ed0bb856c883dddeece5f8264689efff6c278

 

02

海口市琼山区义务教育学校招生咨询电话

fa1d48676fb22d599ea6d3de4ec3dd63c44d860e

 

03

海口市2024年义务教育招生工作日程安排表

7e7e44ec74a7fdb96cc12d05a63d144aace13cf2

 

04

海口市琼山区2024年公办小学一年级招生计划和招生范围一览表

794e88a04436cbb05bac4194b7db99b365f4fd0e

 

05

海口市琼山区2024年民办小学初中一年级招生计划

ada210bb3fd0f850b8b14b5679e747fab2e14225

 

END

 

来源:局基教办

编辑:王珠妹

一审:王珠妹

二审:王科宁

终审:赖远航

48f099d374fbbad63afb1873c8fb86f2e81d76bc

92915ee8ee85ea2973d8654e6b7e5f785ee8ef99

c10bebe5e88211596ca90b845161cf68256fa6e6

9671f965c2303c09255e0348125c7108c479ce14

d1e0f866e49ca52095df44b2ef63271f69bd2792

 

扫描二维码

关注我们!

版权说明:①凡本号注明“来源:XXX(非琼山教育原创)”的作品,均转载自其它媒体,转载目的在于传递更多信息,并不代表本单位赞同其观点和对其真实性负责;②鉴于本号发布的部分图文、视频稿件来源于网络,如有侵权请著作权人主动与本号联系,提供相关证明材料,我单位将及时处理(微信号:wknwmy)。

0509a88521ce5b2f449df504df36380d1eea37c1

 

琼山教育

Baidu
1946bv伟德